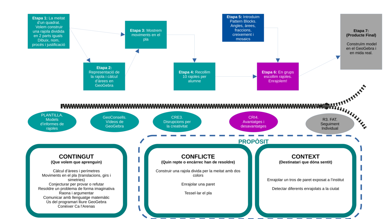
Esquema del projecte en fases
Aquest projecte s'inicia amb una proposta ben senzilla, construir la meitat d'un quadrat.
D'aquesta manera obrim les possibilitats i deixem que la creativitat pugui créixer tant com es vulgui, però amb una limitació molt específica, ha de ser la meitat. Això ens permet crear diferents rajoles i a partir d'una activitat de llindar baix, sostre alt i parets amples permetre que l'alumnat es pugui expressar matemàticament sentint-se totalment inclosa.
Ens permet crear un projecte final molt visual que millora les nostres aules i passadissos, i és una introducció molt pràctica al gran programa de Geometria Dinàmica, GeoGebra.
El projecte es basa en la creació de diferents rajoles, per després poder-les reproduir i ajuntar formant mosaics. Durant el procés, es van introduint diferents sabers que van complementant els coneixements de l'alumant i d'aquesta manera anar millorant les seves produccions. S'introdueix el GeoGebra, s'expliquen els moviments en el pla i el càlcul d'àrees a partir del mateix GeoGebra, el càlcul d'angles a partir de material manipulable com els Geomosaics, i la construcció de simetries i mosaics amb el mateix material manipulable. I, finalment, s'insisteix molt en la precisió a la hora de descriure un procés per treballar el pensament computacional i en la demostració de que la rajola té la meitat pintada d'un color tenint en compte el llenguatge matemàtic utilitzat, i valorant la comunicació i representació en què es fa.
El projecte es divideix en diferents etapes que podeu veure en aquest esquema
Etapes del projecte
- Etapa 1: La meitat d'un quadrat. Volem construir una rajola dividida en 2 parts iguals
- Etapa 2: Representació de la rajola i càlcul d'àrees en GeoGebra
- Etapa 3: Mostrem moviments en el pla
- Etapa 4: Recollim rajoles per alumne
- Etapa 5: Introduïm els Geomosaics amb angles, àrees, fraccions, creixement i mosaics.
- Etapa 6: En grups escollim rajoles i visitem Ca l'Arenas
- Etapa 7: Producte final, construïm el model en GeoGebra i en mida real.
Sabers
- Saber dividir per la meitat un quadrat.
- Saber argumentar i detallar el procés de construcció d’una rajola dividida per la meitat.
- Demostrar que realment és la meitat amb càlcul d’àrees, utilitzant llenguatge matemàtic consensuat.
- Saber utilitzar el GeoGebra per representar una rajola, i a més, saber fer un mosaic a partir d’ella.
- Saber distingir i utilitzar les diferents transformacions del pla amb el GeoGebra: translació, rotació, simetria axial i simetria central.
- Saber calcular angles de figures planes a partir dels Geomosaics.
- Construir diferents mosaics amb els Geomosaics per després aplicar les idees i la creativitat en la construcció de la rajola final.
- Connectar amb els enrajolats del modernisme present a la ciutat visitant Ca l’Arenas.
